Освіта
Електронна формула метану: детальний аналіз Електронна формула метану відіграє ключову роль у розумінні його хімічних та фізичних властивостей.
Формула вуглекислого газу: Хімічна структура і її значення Формула вуглекислого газу є однією з найвідоміших хімічних формул, а саме CO2.
Кислота Формула: Детальний Огляд Кислота формула є ключовим компонентом в розумінні хімічних властивостей, функцій і застосувань різних кислот. В хімії, термін “
Розуміння поняття: сила натягу, формула та її застосування У світі фізики та механіки поняття «сила натягу» привертає велику увагу. Сила натягу, формула
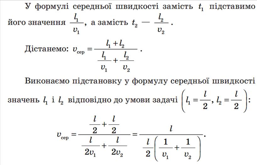
Формула середньої швидкості: Основи та важливість Формула середньої швидкості є важливим математичним інструментом, який застосовується у фізиці для визначення
Структурна формула глюкози: Основа для розуміння біохімічних процесів Структурна формула глюкози є ключовим аспектом для вивчення метаболічних процесів
Кількість теплоти: формула та її значення у фізиці Кількість теплоти: формула, котра служить основою для розуміння багатьох фізичних процесів, відіграє
Соляная кислота: формула та основні характеристики Соляная кислота, формула якої HCl, є однією з найпоширеніших кислот у хімії та промисловості.
Загальна формула амінокислот: основи та значення Загальна формула амінокислот є фундаментальною в розумінні хімії білків і їх ролі в біологічних системах.
Нашатирний спирт: Формула та її значення Нашатирний спирт, формула якого NH4OH, є важливим засобом у багатьох сферах: від медицини до побутового використання.
Формула периметра квадрата: теоретичні основи і практичні застосування Коли ми говоримо про формулу периметра квадрата, необхідно розуміти базові геометричні
Індекс маси тіла: формула Індекс маси тіла: формула — це показник, що широко використовується для оцінки співвідношення ваги і зросту людини.
Формула діагоналі прямокутника: важливі аспекти і застосування Формула діагоналі прямокутника є ключовим інструментом в геометрії, який дозволяє ефективно
Формула площі прямокутника: теорія та застосування Формула площі прямокутника є фундаментальною концепцією в геометрії, яка має широке застосування в різних сферах.
Формула об’єму паралелепіпеда Формула об’єму паралелепіпеда відіграє критичну роль у різних галузях науки та техніки. Вивчення цієї геометричної
Формула етилового спирту: Хімічні та фізичні властивості Формула етилового спирту, відома також як C2H5OH, є однією з найвідоміших та найчастіше використовуваних
Структурна Формула Етану: Основа для Розуміння Насичених Вуглеводнів Структурна формула етану демонструє найосновніше з представлення органічних сполук
Алюміній оксид формула: вивчення хімічних та фізичних властивостей Алюміній оксид формула виражається як Al2O3 і є одним із найпоширеніших та найважливіших
Формула калій гідроксиду: важливі аспекти та застосування Формула калій гідроксиду, яка позначається як KOH, є однією із базових хімічних сполук, що має
Формула сили Архімеда: Що варто знати? Формула сили Архімеда є однією з фундаментальних складових гідростатики, що описує силу виштовхування, яка діє на



















